Obtain L/C

Case Study
Terai - India
Vegetable ghee
Export
Export from Nepal, Import to India
Nepal
India
Goods payment arrangement
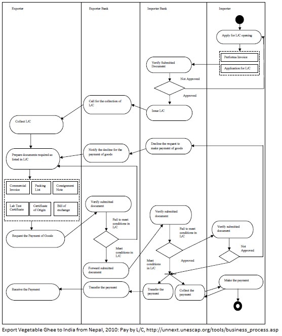
Obtain L/C (Export from NPL to IND/Vegetable ghee)
- Exporter
- Exporter bank
- Importer bank
- Importer
- Exporter
- Exporter bank
- Importer bank
- Importer
1. An L/C is opened in the importing bank and transferred to the exporter through the exporter's bank. The L/C guarantees payment for the goods under specific conditions to be followed by the exporter. 2. Upon receipt of the L/C, the exporter dispatches the cargo in accordance with the conditions stipulated in the L/C. 3. After dispatching the cargo, the exporter prepares the documents as required by the L/C and submits them to the bank for payment. 4. If all documents are correct as per instructions from the importer's bank, the exporter's bank makes the payment to exporter by honouring the L/C.
8
2