Skip to main content
Main navigation
Home
About
What is UNNExT?
Advisory Committee
Advisory Groups
Contact Us
Experts
Expert Database
Registration Form
Events
Resources
Resources
Working Papers
Databases
Guides & Tools
Toggle navigation
Breadcrumb
Home
TPAD
Procedures
Trade Process Analysis Database (TPAD)
TPAD
Trade Process Studies
Case Studies
Procedures
Conclude contract and trade terms
Case Study
Title:
Textiles Imports to Nepal from India, 2010
Corridors and Routes:
Not Specified
Trade Product:
Textiles
Trade Type:
Import
Process Analysis:
Import to Nepal
Exporting Country:
India
Importing Country:
Nepal
Category:
Contract between seller and buyer
Country and Procedure Description:
Buy/Conclude contract and trade terms (Import to NPL from IND/Textiles)
Related Rules, Laws and Regulations:
Actors and Participants:
- Importer
-Exporter/Representative
Actors and Participants:
- Importer
-Exporter/Representative
Input Criteria to Enter or Begin the Business Process:
-Buyer looks to purchase textiles from Indian sellers, and begins to narrow down supplier by the supplier providing the buyer with samples & price quotes
Activities and Associated Documentary Requirements:
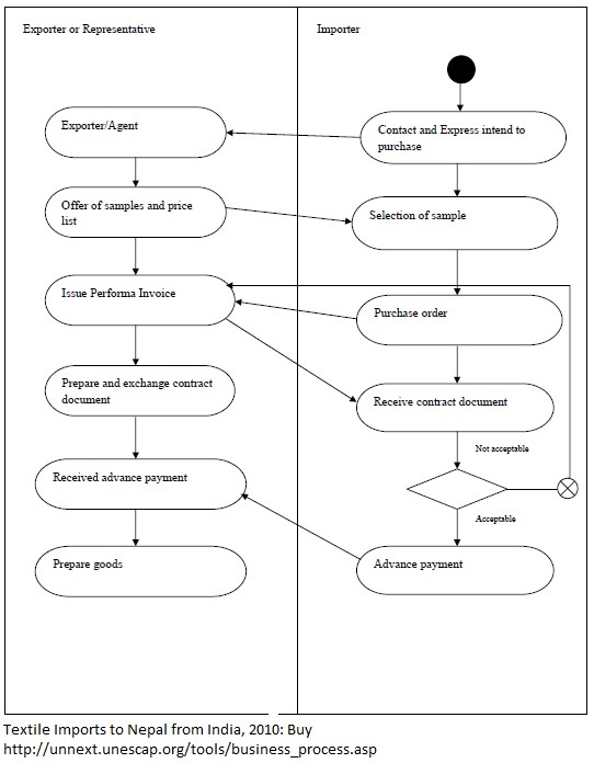
1. Collection of samples and prices The importer contacts exporters or exporters’ agents in India to collect samples. Business contracts for importing textiles from India are normally arranged through agents. Exporter's agents visit Nepalese importers with samples of their textiles and price quotations. 2.Selection of goods and negotiation of trade terms Nepalese importers enter into negotiation with the exporter's agents then fix the terms of trade and finalize a deal. 3. Sign and exchange contract documents Once the trade terms are finalized, the exporter prepares and signs the contract and sends it to the importer (through a courier or the exporter's agent) for signing. After signing by the importer the contract documents are exchanged and the importer arranges the 50 per cent advance payment. . Documents: Proforma Invoice Purchase Order Contract Documents
Output Criteria to Exit the Business Process:
-Accepted terms of trader by the importer and exporter
Activity Diagrams:
Number of Required Documents:
3
Minimum Required Time:
Maximum Required Time:
Average Required Time:
2
Minimum Cost:
Maximum Cost:
Average Cost:
USD 2.77 (per truck)