Skip to main content
Main navigation
Home
About
What is UNNExT?
Advisory Committee
Advisory Groups
Contact Us
Experts
Expert Database
Registration Form
Events
Resources
Resources
Working Papers
Databases
Guides & Tools
Toggle navigation
Breadcrumb
Home
TPAD
Case Studies
Trade Process Analysis Database (TPAD)
TPAD
Trade Process Studies
Case Studies
Procedures
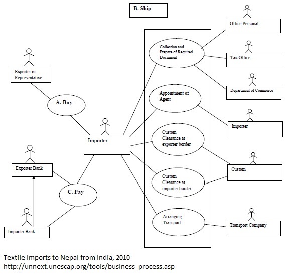
Textiles Imports to Nepal from India, 2010
Process Study:
BPA of the Export of Vegetable Ghee from Nepal to India and China and the Import of Textiles to Nepal from India
Corridors and Routes:
Not Specified
Trade Product:
Textiles
Trade Type:
Import
Process Analysis:
Import to Nepal
Exporting Country:
India
Importing Country:
Nepal
Other Countries:
--
Use Case Diagrams:
Time Procedure Charts:
Recommendation:
Procedures:
Title
Category
Conclude contract and trade terms
Contract between seller and buyer
Prepare/collect/endorse documents
Pre-clearance regulatory procedures
Make advance payment
Payment between buyer and seller
Clear goods at port
Cargo and vehicle handling procedures at port or border crossing
Arrange transport
Transport and logistics arrangement