Make advance payment

Case Study
Not Specified
Textiles
Import
Import to Nepal
India
Nepal
Payment between buyer and seller
Advance payment (Import to NPL from IND/Textiles)
-Importer
-Importer bank
-Exporter
-Exporter bank
-Importer
-Importer bank
-Exporter
-Exporter bank
-Exporter and Importer have already agreed into sales/ purchase terms of trade
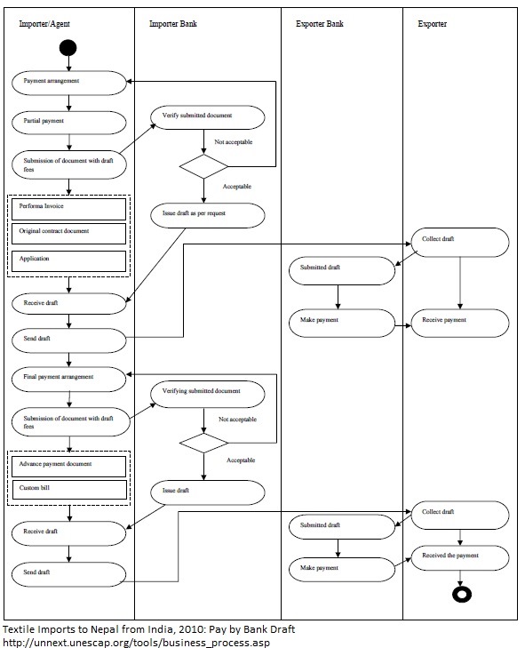
1. For imports of textiles into Nepal from India, 50 per cent of the payment is made in advance (after signing the contract) and the remaining 50 per cent is paid after receiving the cargo. These payments are made through bank drafts. 2.To issue a bank draft in favour of an exporter, the Nepali importer approaches a Nepali bank with a performa invoice, the original contract and an application form. After checking the documents, the importer’s bank issues a draft in favour of the exporter. The importer then sends the bank draft to the exporter, who presents the bank draft to his/her bank in India and collects the money.
Exporter receives advance payment
5
 
117.97 USD (Agent Fee)