Clear goods at port

Case Study
Not Specified
Textiles
Import
Import to Nepal
India
Nepal
Cargo and vehicle handling procedures at port or border crossing
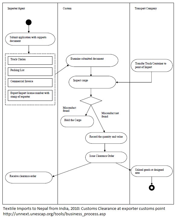
Port clearance (Import to NPL from IND/Textiles)
- Importer/agent
- Customs
- Transport company
- Importer/agent
- Customs
- Transport company
1. For customs clearance at the India-Nepal (departure) border, the importer's agent submits the required documents, including the commercial invoice, packing list, truck chalan and export licence number (with the exporter’s stamp) 2. Customs personnel examine the documents and inspect the cargo 3. After completion of the inspection, customs records the quantity and value of the goods exported and permission is given to move or unload goods at the designated area 4. The importer's agent completes the import declaration form and submits it to the customs office along with the required documents 5. The customs official examines the documents and inspects the cargo. If satisfied, the quantity and value of the imports are recorded in the customs records 6. Then the importer's agent is asked to pay the charges 7. Once the charges have been paid, permission is given to move the goods. The transport operator then moves the cargo to the destination and the importer's agent collects the custom clearance form
11
2
4
 
4
9.41 USD