Arrange transport

Case Study
Not Specified
Textiles
Import
Import to Nepal
India
Nepal
Transport and logistics arrangement
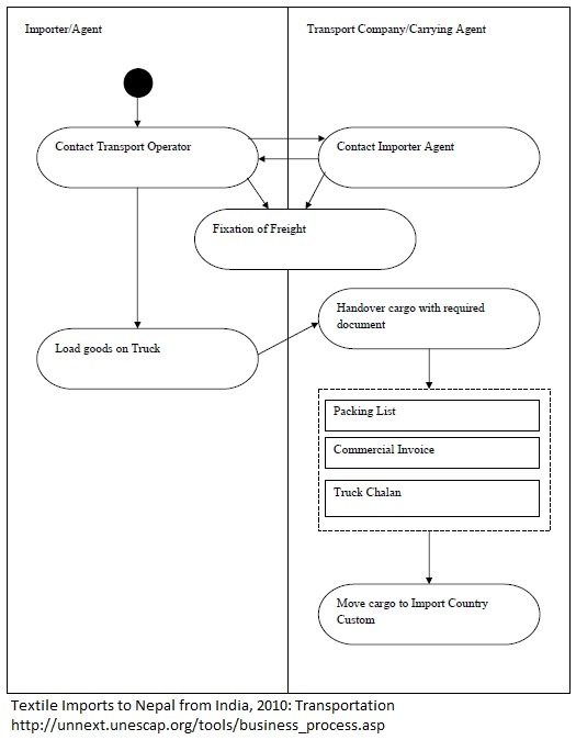
Arrange transport (Import to NPL from IND/Textiles)
- Importer/agent
- Transport company/carrying agent
- Importer/agent
- Transport company/carrying agent
1. The importer’s agent contacts a transport operator and negotiates the transport of the goods. 2. The goods are moved first from the Indian exporter’s warehouse to the exporter's customs point (India-Nepal border). After this, the goods are loaded into a different truck or container. 3. The required documents are handed over to the transport operator, who moves the cargo to the importer's (Nepal-India border) custom point. 4. The same transport operator may then carry the goods to the importer's warehouse.
3
1
 
187 USD