Skip to main content
Main navigation
Home
About
What is UNNExT?
Advisory Committee
Advisory Groups
Contact Us
Experts
Expert Database
Registration Form
Events
Resources
Resources
Working Papers
Databases
Guides & Tools
Toggle navigation
Breadcrumb
Home
TPAD
Procedures
Trade Process Analysis Database (TPAD)
TPAD
Trade Process Studies
Case Studies
Procedures
Load container and transport to port (airport) of departure
Case Study
Title:
Exports of Tyres to India from Sri lanka, 2011
Corridors and Routes:
Colombo (outskirt) - India
Trade Product:
Rubber tyres
Trade Type:
Export
Process Analysis:
Export from Sri Lanka
Exporting Country:
Sri Lanka
Importing Country:
India
Category:
Inland carriage and handling
Country and Procedure Description:
Load container and transport to port (airport) of departure (Export from LKA to IND/Rubber tyres)
Related Rules, Laws and Regulations:
Actors and Participants:
- Exporter or representative
- Sri Lanka Port Authority (SLPA)
- Passing office/export office of customs at ALPA
Actors and Participants:
- Exporter or representative
- Sri Lanka Port Authority (SLPA)
- Passing office/export office of customs at ALPA
Input Criteria to Enter or Begin the Business Process:
Activities and Associated Documentary Requirements:
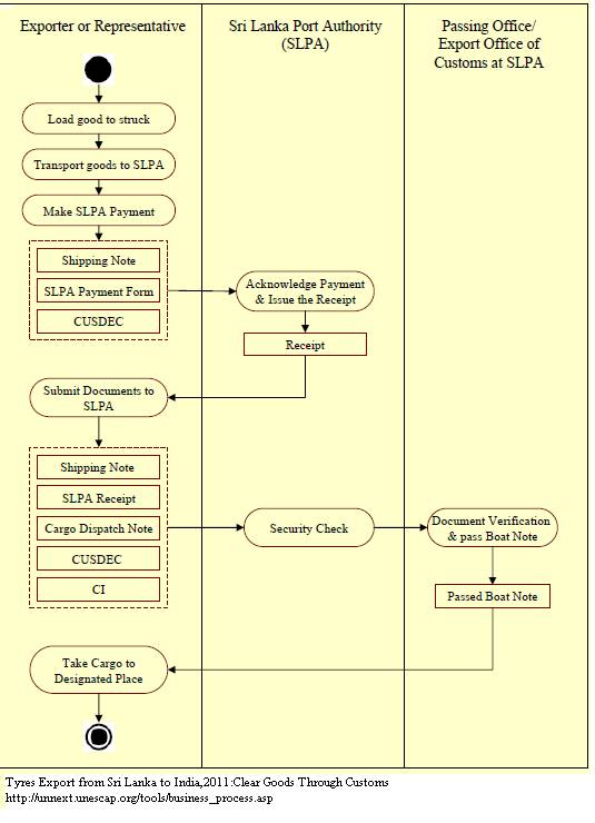
1. Before the container reaches the port, the Sri Lanka Ports Authority (SLPA) charges have to be paid by filling an SLPA payment form. 2. When the container reaches the port, the documents that need to be presented are the Cargo Dispatch Note (about six copies), Shipping Note, Commercial Invoice and the security copy of the CUSDEC. 3. The security/ navy checkpoint at the first gate opens the container and checks it, then seals it in the presence of the exporter (or representative). 4. The container then goes through the Passing Office/export office run by the Sri Lanka Customs Department. They check the seals, the CUSDEC, whether sampling has been carried out, the payments made and the Boat Note for the last time. 5. When the Boat Note has been approved, the container is taken for loading. The Cargo Dispatch Note has is handed over at this point.
Output Criteria to Exit the Business Process:
Activity Diagrams:
Number of Required Documents:
7
Minimum Required Time:
Maximum Required Time:
Average Required Time:
0.3
Minimum Cost:
Maximum Cost:
Average Cost: