Skip to main content
Main navigation
Home
About
What is UNNExT?
Advisory Committee
Advisory Groups
Contact Us
Experts
Expert Database
Registration Form
Events
Resources
Resources
Working Papers
Databases
Guides & Tools
Toggle navigation
Breadcrumb
Home
TPAD
Case Studies
Trade Process Analysis Database (TPAD)
TPAD
Trade Process Studies
Case Studies
Procedures
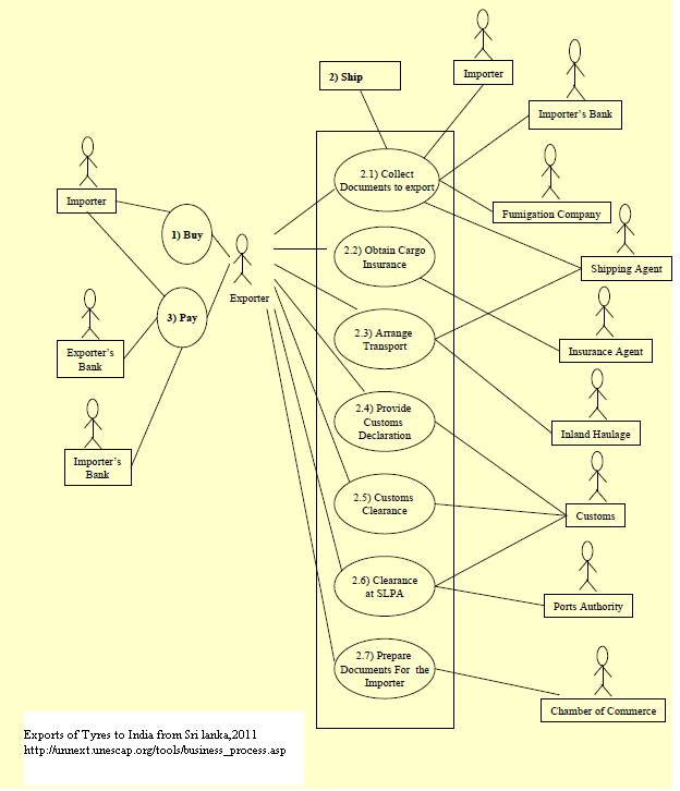
Exports of Tyres to India from Sri lanka, 2011
Process Study:
Improving Import-Export Procedures and Processes in Sri Lanka
Corridors and Routes:
Colombo (outskirt) - India
Trade Product:
Rubber tyres
Trade Type:
Export
Process Analysis:
Export from Sri Lanka
Exporting Country:
Sri Lanka
Importing Country:
India
Other Countries:
--
Use Case Diagrams:
Time Procedure Charts:
Recommendation:
Procedures:
Title
Category
Conclude contract and trade terms
Contract between seller and buyer
Lodge the CUSDEC online
Pre-clearance regulatory procedures (Importer/Exporter side)
Pass the CUSDEC manually
Regulatory border procedures
Arrange transport (shipping)
Logistics and transport arrangement
Obtain cargo insurance
Logistics and transport arrangement
Load container and transport to port (airport) of departure
Inland carriage and handling
Handle container at the terminal and stow onto vessel (airport)
Cargo and vehicle handling procedures at port or border crossing
Conduct terminal procedure and customs exam at port
Regulatory border procedures
Clear goods at port/border by customs
Regulatory border procedures
Prepare documents for importer
Pre-clearance business requirements procedures (Importer side)
Prepare documents for (bank) payment
Pre-clearance business requirements procedures (Importer side)
Claim payment
Payment between buyer and seller