Skip to main content
Main navigation
Home
About
What is UNNExT?
Advisory Committee
Advisory Groups
Contact Us
Experts
Expert Database
Registration Form
Events
Resources
Resources
Working Papers
Databases
Guides & Tools
Toggle navigation
Breadcrumb
Home
TPAD
Procedures
Trade Process Analysis Database (TPAD)
TPAD
Trade Process Studies
Case Studies
Procedures
Prepare documents for importer
Case Study
Title:
Exports of Tyres to India from Sri lanka, 2011
Corridors and Routes:
Colombo (outskirt) - India
Trade Product:
Rubber tyres
Trade Type:
Export
Process Analysis:
Export from Sri Lanka
Exporting Country:
Sri Lanka
Importing Country:
India
Category:
Pre-clearance business requirements procedures (Importer side)
Country and Procedure Description:
Prepare documents for importer (Export from LKA to IND/Rubber tyres)
Related Rules, Laws and Regulations:
Actors and Participants:
- Exporter or representative
- Chamber of commerce
- Fumigation company
Actors and Participants:
- Exporter or representative
- Chamber of commerce
- Fumigation company
Input Criteria to Enter or Begin the Business Process:
Activities and Associated Documentary Requirements:
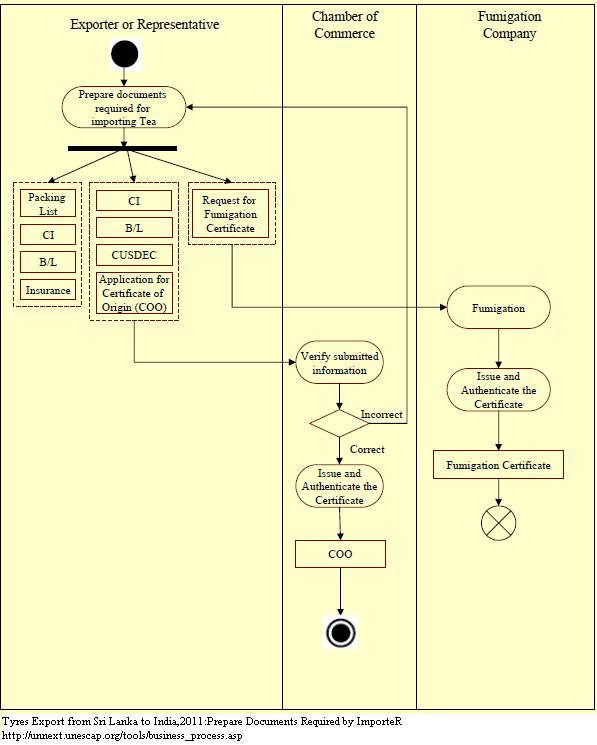
1. - Fumigation Certificate For tyre exporting companies that are required to submit this certificate, the fumigation is carried out in-house by an authorized fumigation company. The fumigation company must be informed a day before the required day. The approximate cost of fumigation of one container is between LKR 2745 and LKR 3500. - Country of Origin Certificate The same procedure is followed as for exports of tea.
Output Criteria to Exit the Business Process:
Activity Diagrams:
Number of Required Documents:
9
Minimum Required Time:
Maximum Required Time:
Average Required Time:
2
Minimum Cost:
Maximum Cost:
Average Cost: