Transport to destination

Case Study
Via Ports of Visakhapatnam, Navashiva, Chennai and Tuticorin
Textiles
Import
Import to Sri Lanka, Export from India
India
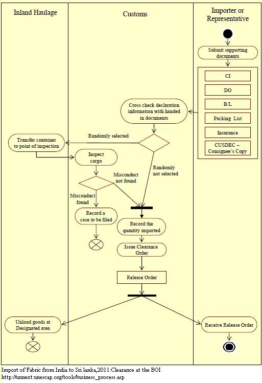
Sri Lanka
Inland carriage and handling
Transportation to destination (LKA-IND/Textiles)
- Carrier
- Inland haulage
- Exporter or representative
- Carrier
- Inland haulage
- Exporter or representative
1. After obtaining the DO from the Shipping Agent, the importer reserves a trailer by submitting a Booking Request and the DO. 2. The inland hcompany acknowledges the booking request and issues a Release Order. 3. The trailer is then sent to the port directly with the Gate Pass provided by the importer. 4. The trailer driver gives the Gate Pass to the crane operator to get the container out of the vessel and loads it onto the trailer to deliver it to the clearance point at the BOI. 5. Once the consignment is released, it is moved to the warehouse.
2
0.25