Skip to main content
Main navigation
Home
About
What is UNNExT?
Advisory Committee
Advisory Groups
Contact Us
Experts
Expert Database
Registration Form
Events
Resources
Resources
Working Papers
Databases
Guides & Tools
Toggle navigation
Breadcrumb
Home
TPAD
Case Studies
Trade Process Analysis Database (TPAD)
TPAD
Trade Process Studies
Case Studies
Procedures
Import of Fabrics from India to Sri lanka 2011
Process Study:
Improving Import-Export Procedures and Processes in Sri Lanka
Corridors and Routes:
Via Ports of Visakhapatnam, Navashiva, Chennai and Tuticorin
Trade Product:
Textiles
Trade Type:
Import
Process Analysis:
Import to Sri Lanka, Export from India
Exporting Country:
India
Importing Country:
Sri Lanka
Other Countries:
--
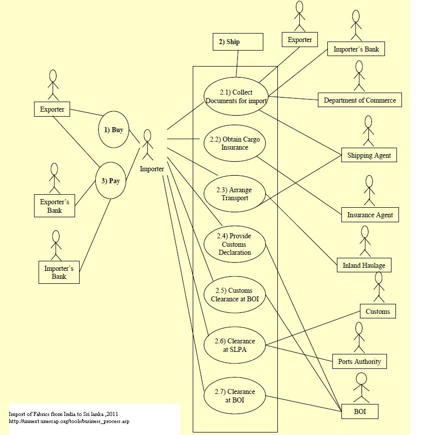
Use Case Diagrams:
Time Procedure Charts:
Recommendation:
Procedures:
Title
Category
Conclude contract and trade terms
Contract between seller and buyer
Collect and endorse document
Pre-clearance regulatory procedures
Prepare/collect/endorse documents
Pre-clearance regulatory procedures
Finalize custom declaration
Pre-clearance regulatory procedures
Clear goods by customs
Regulatory border procedures
Transport to destination
Inland carriage and handling
Claim payment
Payment between buyer and seller