Claim payment

Case Study
Via Ports of Visakhapatnam, Navashiva, Chennai and Tuticorin
Textiles
Import
Import to Sri Lanka, Export from India
India
Sri Lanka
Payment between buyer and seller
Claim payment (LKA-IND/Textiles)
- Exporter
- Exporter's bank
- Importer's bank
- Importer
- Exporter
- Exporter's bank
- Importer's bank
- Importer
Confirmation of purchase and receipt of the Proforma Invoice
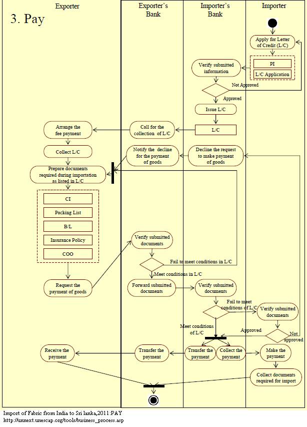
1. Following the confirmation of purchase and receipt of the Proforma Invoice, the importer raises an L/C. The L/C has to be raised on or before the shipment date. 2. The importer needs to submit an L/C application form, which can be obtained from the bank. When raising the L/C, the Proforma Invoice is submitted as the supporting document. 3. Once the L/C is raised and sent to the supplier, the supplier prepares the documents that are required to be sent to the importer in order for the importer to clear the goods. 4. These documents are given to the supplier’s bank by the supplier. The bank verifies the documents and, if they meet the conditions in the L/C, the bank forwards the documents to the importer’s bank. 5. The importer’s bank verifies the forwarded documents and, if they meet the L/C conditions, transfers the payment from the importer’s account to the supplier’s bank. 6. The importer then collects the documents from the bank and the supplier receives the payment.
7
1