Skip to main content
Main navigation
Home
About
What is UNNExT?
Advisory Committee
Advisory Groups
Contact Us
Experts
Expert Database
Registration Form
Events
Resources
Resources
Working Papers
Databases
Guides & Tools
Toggle navigation
Breadcrumb
Home
TPAD
Procedures
Trade Process Analysis Database (TPAD)
TPAD
Trade Process Studies
Case Studies
Procedures
Prepare/collect/endorse documents
Case Study
Title:
Reconditioned Car Imports from Japan to Sri lanka, 2011
Corridors and Routes:
Not Specified
Trade Product:
Motor vehicles (used)
Trade Type:
Import
Process Analysis:
Import to Sri Lanka, Export from Japan
Exporting Country:
Japan
Importing Country:
Sri Lanka
Category:
Pre-clearance regulatory procedures
Country and Procedure Description:
Prepare/collect/endorse documents
(Import to LKA from JPN/Motor Vehicles)
Related Rules, Laws and Regulations:
Actors and Participants:
-Importer
-Exporter
-Japan Auto Appraisal Institute
-Importer's bank
-Exporter's bank
Actors and Participants:
-Importer
-Exporter
-Japan Auto Appraisal Institute
-Importer's bank
-Exporter's bank
Input Criteria to Enter or Begin the Business Process:
-Terms of trade agreed upon, invoice and purchase order agreed upon
Activities and Associated Documentary Requirements:
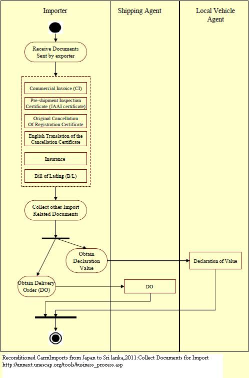
1. Collect the documents required for importing vehicles. The documents that are required for importing a vehicle include the Commercial Invoice, the Original Cancellation of Registration Certificate, English translation of the Cancellation Certificate, Pre-shipment Inspection Certificate given by the Japan Auto Appraisal Institute (JAAI), Bill of Lading and the insurance policy (obtained from the exporter in Japan). 2.The majority of these documents are sent by the exporter via the exporter’s bank to the importer’s bank as a requirement of the L/C. 3.A Declaration of Value Certificate is obtained from the local dealers of that vehicle. This gives the current market value of the vehicle and is used by the Customs Department to calculate the depreciation value and the relevant taxes. 4. The importer also has to collect the Delivery Order (DO) from the local shipping agent.
Output Criteria to Exit the Business Process:
Activity Diagrams:
Number of Required Documents:
6
Minimum Required Time:
Maximum Required Time:
Average Required Time:
1
Minimum Cost:
Maximum Cost:
Average Cost:
USD 5