Skip to main content
Main navigation
Home
About
What is UNNExT?
Advisory Committee
Advisory Groups
Contact Us
Experts
Expert Database
Registration Form
Events
Resources
Resources
Working Papers
Databases
Guides & Tools
Toggle navigation
Breadcrumb
Home
TPAD
Case Studies
Trade Process Analysis Database (TPAD)
TPAD
Trade Process Studies
Case Studies
Procedures
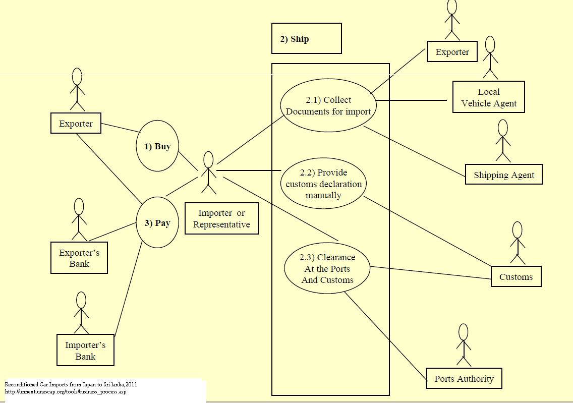
Reconditioned Car Imports from Japan to Sri lanka, 2011
Process Study:
Improving Import-Export Procedures and Processes in Sri Lanka
Corridors and Routes:
Not Specified
Trade Product:
Motor vehicles (used)
Trade Type:
Import
Process Analysis:
Import to Sri Lanka, Export from Japan
Exporting Country:
Japan
Importing Country:
Sri Lanka
Other Countries:
--
Use Case Diagrams:
Time Procedure Charts:
Recommendation:
Procedures:
Title
Category
Conclude contract and trade terms
Contract between seller and buyer
Prepare/collect/endorse documents
Pre-clearance regulatory procedures
Finalize custom declaration
Pre-clearance regulatory procedures
Clear goods at port
Cargo and vehicle handling procedures at port or border crossing
Transport to destination
Inland carriage and handling
Obtain bank related documents
Goods payment arrangement