Clear goods at port

Case Study
Not Specified
Motor vehicles (used)
Import
Import to Sri Lanka, Export from Japan
Japan
Sri Lanka
Cargo and vehicle handling procedures at port or border crossing
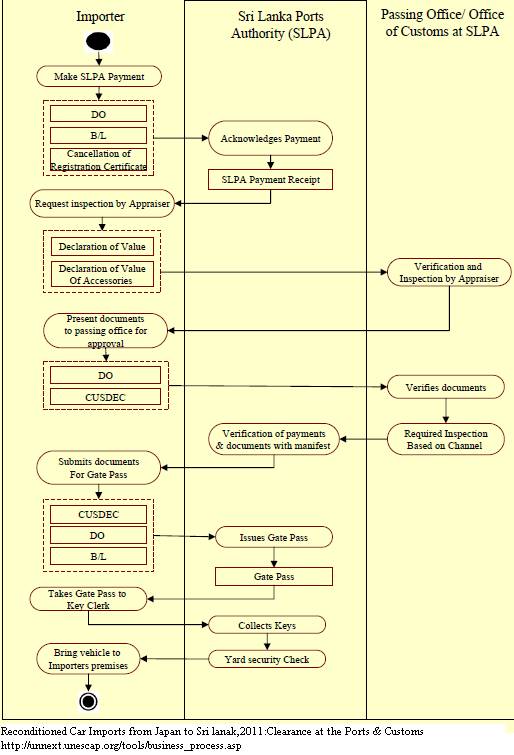
Port clearance (Import to LKA from JPN/Motor vehicles)
- Importer
- Sri Lanka Ports Authority (SLPA)
- Passing Office/Office of Customs at SLPA
- Importer
- Sri Lanka Ports Authority (SLPA)
- Passing Office/Office of Customs at SLPA
1. The importer or agent goes to the SLPA and makes the SLPA payment. This is, on average, between LKR 2000 and LKR3000, depending on the size of the vehicle 2. To make the payment, one needs to provide the Delivery Order, B/L and the Cancellation of Registration Certificate as supporting documents 3. An SLPA Payment Receipt is provided in acknowledgement of the payment 4. The importer then requests inspection by an appraiser (at the customs office at the port) by providing the Declaration of Value Certificate and the Declaration of Value of Accessories Certificate 5. The importer then presents the Delivery Order and the CUSDEC to the Passing Office, which verifies the documents and, if required, carries out an inspection 6. The SLPA verifies the payments and documents with the manifest and approves it 7. In the meantime, the agent requests a Gate Pass from the store keeper by providing a copy of the CUSDEC, DO and the B/L 8. Once the Gate Pass is issued and the documents are verified, they are taken to the Key Clerk 9. The keys of the vehicle are collected at this point. The Agent then proceeds to the yard security office, signs a tally report and goes to the yard 10. He gives the keys to the SLPA driver to bring the vehicle to the entrance of the SLPA, after which the importer’s driver take the vehicle(s) to the importer’s premises.
12
1
 
LKR 2000-3000