Skip to main content
Main navigation
Home
About
What is UNNExT?
Advisory Committee
Advisory Groups
Contact Us
Experts
Expert Database
Registration Form
Events
Resources
Resources
Working Papers
Databases
Guides & Tools
Toggle navigation
Breadcrumb
Home
TPAD
Procedures
Trade Process Analysis Database (TPAD)
TPAD
Trade Process Studies
Case Studies
Procedures
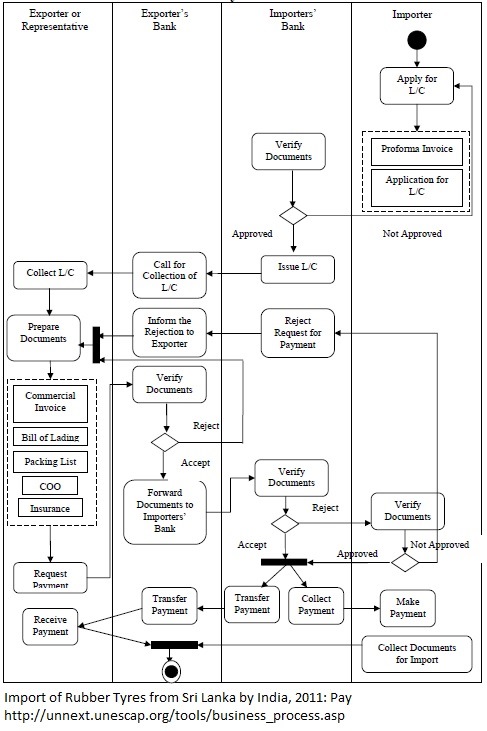
Claim payment
Case Study
Title:
Import Rubber Tyres in India
Corridors and Routes:
Port of Colombo - Jawaharlal Nehru Port - Mumbai
Trade Product:
Rubber tyres
Trade Type:
Import
Process Analysis:
Import to India
Exporting Country:
Sri Lanka
Importing Country:
India
Category:
Payment between buyer and seller
Country and Procedure Description:
Claim payment (IND-LKA/Rubber tyres)
Related Rules, Laws and Regulations:
Actors and Participants:
- Exporter
- Exporter's bank
- Importer
- Importer's bank
Actors and Participants:
- Exporter
- Exporter's bank
- Importer
- Importer's bank
Input Criteria to Enter or Begin the Business Process:
Activities and Associated Documentary Requirements:
Output Criteria to Exit the Business Process:
Activity Diagrams:
Number of Required Documents:
7
Minimum Required Time:
5
Maximum Required Time:
9
Average Required Time:
7
Minimum Cost:
Maximum Cost:
9
Average Cost: