Skip to main content
Main navigation
Home
About
What is UNNExT?
Advisory Committee
Advisory Groups
Contact Us
Experts
Expert Database
Registration Form
Events
Resources
Resources
Working Papers
Databases
Guides & Tools
Toggle navigation
Breadcrumb
Home
TPAD
Case Studies
Trade Process Analysis Database (TPAD)
TPAD
Trade Process Studies
Case Studies
Procedures
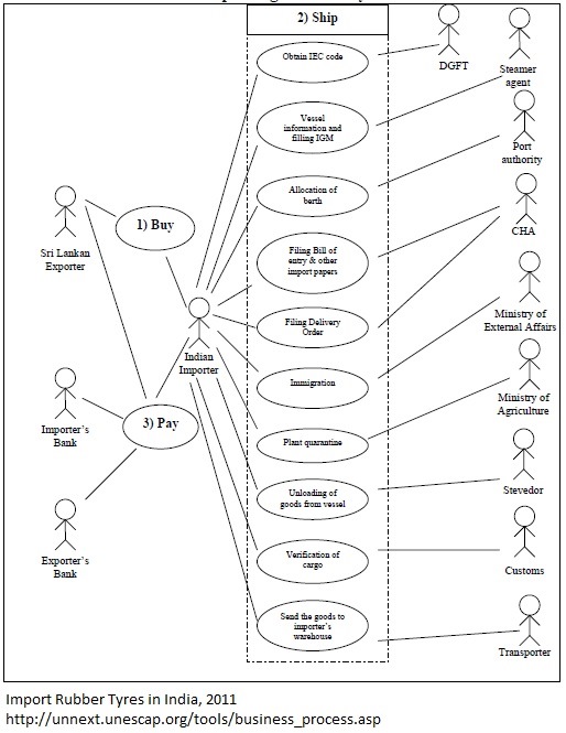
Import Rubber Tyres in India
Process Study:
Trade Facilitation in India: An Analysis of Trade Processes and Procedures
Corridors and Routes:
Port of Colombo - Jawaharlal Nehru Port - Mumbai
Trade Product:
Rubber tyres
Trade Type:
Import
Process Analysis:
Import to India
Exporting Country:
Sri Lanka
Importing Country:
India
Other Countries:
--
Use Case Diagrams:
Time Procedure Charts:
Recommendation:
Procedures:
Title
Category
Conclude contract and trade terms
Contract between seller and buyer
Obtain IEC code
One-time pre-clearance regulatory procedures
Obtain vessel information and file IGM
Pre-clearance regulatory procedures
Prepare/collect/endorse documents
Pre-clearance regulatory procedures
Arrange berthing
Cargo and vehicle handling procedures at port or border crossing
Conduct immigration procedures
Regulatory border procedures
Inspect import goods by customs/quarantine officers
Regulatory border procedures
Unload goods from vessel
Cargo and vehicle handling procedures at port or border crossing
Verify cargo
Cargo and vehicle handling procedures at port or border crossing
Transport to destination
Inland carriage and handling
Obtain delivery order
Cargo and vehicle handling procedures at port or border crossing
Claim payment
Payment between buyer and seller